Universal Scientific Industrial

野驴影院在线观看 - USI 部落格

第一手產業創新科技、應用與深度新聞
  •  10/21/2025

【研發超展開】數位類比轉換器(DAC)控制偏壓電流創新解決方案,智慧電源的關鍵突破


受訪者:王紹奎,  Project Associate Manager of SAI PLM/R&D Hardware Development

在高速運算與智慧應用的時代,電源管理的穩定性與精度已成為系統效能的核心基石。無論是 AI 加速器、FPGA、ASIC,還是高速儲存設備,對於電源輸出電壓的要求越來越嚴苛。傳統透過更換分壓電阻來調整電壓的方法,不僅效率低下,也缺乏動態調節的彈性。
面對這樣的挑戰,環旭電子的開發團隊提出全新的 「數位類比轉換器(DAC) 控制電源轉換晶片偏壓電流解決方案」。這項創新技術不僅解決了精度、穩定性與靈活度的問題,更帶來了自動化與遠端控制的能力,為新世代電子系統提供了更高的設計自由度與可靠性。



傳統電源調整已難以滿足現代應用
 
傳統的電壓調整方式,主要依靠更換電阻來設定固定的輸出電壓。雖然簡單,但存在幾個關鍵痛點:
  1. 缺乏靈活性:每次調整都需要重新焊接或切換電阻,流程繁瑣且耗時。
  2. 精度受限:受限於電阻的誤差(常見 ±1%),實際輸出與理論設計值之間往往存在偏差。
  3. 溫漂問題:電阻受溫度影響明顯,容易導致電壓偏移,影響整體穩定度。
  4. 無法自動化:在需要大量測試或不同電壓模式切換時,傳統方式幾乎無法支援遠端或程式化操作。
簡而言之,在這樣的背景下,對於需要高效能電源管理的應用(如 SSD、伺服器、通訊設備),傳統方案已經難以滿足需求。這正是我們開發數位類比轉換器(DAC)控制方案的契機。


智慧電源的關鍵突破:數位類比轉換器(DAC)控制偏壓電流

解決方案核心在於引入數位類比轉換器(DAC),透過程式化方式精準輸出電流,動態調整電源轉換晶片的反饋電壓。這種方法有兩種典型實現方式:
  • 方式一:DAC 注入反饋 (FB)節點
透過 DAC 輸出的電流直接作用在反饋分壓網路上,達到微調輸出電壓的效果。
  • 方式二:DAC 調整參考電壓(VREF)
若晶片支援外部參考電壓輸入,可直接以 DAC 輸出取代內建 VREF,實現更大範圍的電壓調整。

在此架構下,開發團隊選用了 MAXIM DS4424 電流型數位類比轉換器(DAC),它具備:
  • 7 位以上解析度,提供細緻的電壓步進調整能力
  • I²C 介面,便於與 MCU 整合,支援遠端與自動化控制
  • 多通道設計,可同時調整多路電源,適合複雜系統環境
透過 DS4424 的可程式化電流輸出,工程師可以在 ±11% 的範圍內,實現連續且高精度的電壓拉偏(Margining),不再受制於傳統電阻切換方式的限制。


實際應用案例:U.2 SSD 測試平臺

為了驗證方案的效能,開發團隊在 U.2 SSD 測試平臺 上進行了應用。開發設定的需求:
1)    輸出電壓:12V ± 10%
2)    使用 DAC 動態調整,支援 10.8V 至 13.2V 的範圍
3)    由 MCU 根據電源檢測器回饋,自動修正輸出電壓

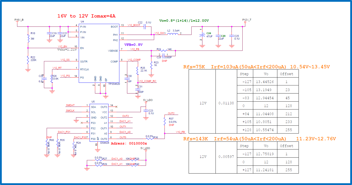
Fig.1 應用電路 / Fig.1 Application circuit

在實作中,開發團隊巧妙地將 DS4424 的不同通道用於粗調與細調:
  • OUT0 粗調:每步進約 11.38mV
  • OUT2 細調:每步進約 5.97mV
測試成果:
  • 電壓調整誤差遠小於 1%
  • 測試時間從傳統 rework(更換電阻)縮短為 1 秒完成調整
  • 適合大量 SSD 測試流程,節省成本與時間
透過這樣的組合設計,不僅滿足了 SSD 測試的 ±10% 拉偏需求,還能確保調整精度誤差低於 1%。這對需要反覆進行壓力測試與可靠度驗證的 SSD 製造業者而言,大幅降低了測試成本與時間。
 
Fig.2 實測結果 / Fig.2 Measured Results


一張表看懂差異,為什麼 DAC 方案更優勢?
 
我們比較了 DAC 方案與傳統分壓電阻方式。相比於改變分壓電阻來調整輸出電壓,DAC 方案在調節精度、調節範圍、調節方式、自動化支持及溫漂影響等方面表現不同。

 
Fig.3 DAC 方案 vs 傳統分壓電阻方案 / Fig.2 DAC Solution vs Traditional Voltage Divider Resistor


當然DAC方案在成本、佔用面積及設計複雜度方面也存在一定的弱勢,但整體在靈活性、精度與智能化上的價值,遠高於傳統方案,尤其適合高端電子應用。
 
Fig.4  DAC 方案 vs 傳統分壓電阻方案 / Fig.2 DAC Solution vs Traditional Voltage Divider Resistor


超越測試數據,DAC方案的真正影響力 

綜觀所有前述的開發實例,DAC 偏壓電流解決方案能帶來幾項關鍵優化:
  • 靈活度高:在複雜的電源系統中,往往需要同時對多路電壓進行偏壓測試。傳統更換分壓電阻的方式,不僅耗時,還需大量 rework 工作;而透過 DAC 方案,只需透過軟體控制,即可在 1 秒內完成調整,大幅提升效率。
  • 精準調校:常用的碳膜電阻存在誤差範圍(例如 ±1%),容易導致實際輸出電壓與理論設計值出現偏差。而 DAC 方案則可藉由回授補償機制進行動態修正,確保輸出電壓的精確度與一致性。
  • 彈性調節:傳統分壓電阻方式每組電阻僅能對應單一電壓值,缺乏彈性。反之,DAC 方案可在設計範圍內(±11%)實現連續且可控的電壓調整,滿足多樣化應用需求。
  • 支援自動化:傳統方法若要改變電壓,必須在 PCB 上重新更換電阻,操作繁瑣且不可程式化;而 DAC 方案則能透過遠端命令直接調整,不僅支援自動化測試,也能更輕鬆整合至智慧化系統中。
電源管理是一個常被忽視,卻決定系統效能上限的關鍵。環旭電子透過 DAC 控制偏壓電流的創新方案,不僅打破了傳統分壓電阻的限制,更實現了高精準、可程式化、智能化的新世代電源調整方式,讓電壓調整從被動轉為主動,從硬體轉為軟體。這不僅符合高性能應用對精度與靈活度的需求,更為未來智慧化電源管理奠定基礎。在高速發展的數位時代,唯有兼顧靈活性與精度,才能真正迎合市場需求。USI開發團隊所提出的,正是最佳答案。



FAQ 常見問題

1. 為什麼DAC控制比傳統電阻更適合高性能應用?
因為DAC能透過軟體精準調整,避免電阻誤差與溫漂問題,且支援自動化。

2. 這項方案是否適用於消費性電子產品?
雖然主要針對高端應用,但在需要高精度電壓控制的消費性產品中,也有發展潛力。

3. USI的方案能否與其他電源管理IC搭配
是的,方案設計具通用性,可整合多種電源控制晶片。

4. DAC引入是否會增加噪聲?如何解決?
確實可能引入數位噪聲,但可透過濾波與佈局優化有效抑制。

5. 未來是否會有更高分辨率或更低功耗的版本?
隨著技術演進,USI將持續推出更高階的方案,以滿足市場需求。

 

最近的文章

Universal Scientific Industrial
Universal Scientific Industrial

請輸入關鍵字

告訴USI您的想法

請您花幾分鐘時間留下意見
回饋意見採匿名式

"野驴影院" 訂閱 USI 電子報

跟緊產業脈動隨時掌握第一手產業創新科技 野驴影院在线观看. 應用與深度新聞.

前往訂閱
已經訂閱
Universal Scientific Industrial
忘記帳戶名稱?

請發送電子郵件到sales@3d-videotech.com 尋求協助

請使用微信掃描此 QR 碼後分享